Belus
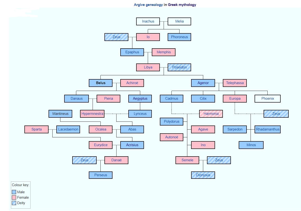
In Greek mythology, Belus (Ancient Greek: Βῆλος) was a king of Egypt and father of Aegyptus and Danaus and (usually) brother to Agenor.
The wife of Belus has been named as Achiroe, or Side (eponym of the Phoenician city of Sidon).
Diodorus Siculus claims that Belus founded a colony on the river Euphrates, and appointed the priests-astrologers whom the Babylonians call Chaldeans who like the priests of Egypt are exempt from taxation and other service to the state.
The Beginning...
The Naiad Io was considered to be one of the three main ancestors of the Greek peoples (alongside Deucalion and Atlas), and it was in the land south of the Mediterranean that Io would settle, and give birth to a son of Zeus called Epaphos.
Epaphos would wed the Naiad Memphis, a daughter of the Potamoi Neilos (the Nile). Epaphos would thus become father to a daughter named Libya, who gave her name to the land of Libya, which at the time equated to Africa.
Libya would become a lover of the Greek god Poseidon, and thus Libya bore the god twin sons Agenor and Belus.
Belus would inherit the kingdom of Epaphos, thus he became ruler of Africa. Agenor would leave the land and settle in the land that became Phoenicia; and of course, Agenor became father to Europa and Cadmus.
Belus would also become a father, for he married another daughter of Neilos, a Naiad called Anchinoe (or Achiroe). The two most famous sons of Belus were Danaus and Aegyptus.
Moreover, according to Pausanias, Belus founded a temple of Heracles in Babylon.
The Bibliotheca also claims that Agenor was Belus' twin brother. Belus ruled in Egypt, and Agenor ruled over Sidon and Tyre in Phoenicia. The wife of Belus has been named as Achiroe, allegedly daughter of the river-god Nilus.
Her sons Aegyptus and Danaus were twins. Later Aegyptus ruled over Egypt and Arabia, and Danaus ruled over Libya. Pseudo-Apollodorus says that it was Euripides who added Cepheus and Phineus as additional sons of Belus.
In the Hesiodic Catalogue of Women, Belus was also the father of a daughter named Thronia on whom Hermaon, that is Hermes, fathered Arabus, who gave his name to Arabia.
According to Pherecydes of Athens, Belus also had a daughter named Damno who married Agenor (Belus' brother, her uncle) and bore to him Phoenix and two daughters named Isaie, and Melia, these becoming wives respectively to sons of Belus (their cousins) Aegyptus and Danaus. Yet another source says that the daughter of Belus who married Agenor was named Antiope.
Some sources make Belus the father of Lamia (a Queen of Libya, who was a lover of Zeus) while Antoninus mentions him as the father of Thias (father of Smyrna) by the nymph Orithyia.
Nonnus makes Belus the father of five sons, namely Phineus, Phoenix, Agenor (identified as the father of Cadmus), Aegyptus, and Danaus, though Nonnus elsewhere makes Phineus to be Cadmus' brother.
Nonnus has Cadmus identify Belus as "the Libyan Zeus" and refer to the "new voice of Zeus Asbystes", meaning the oracle of Zeus Ammon at Asbystes.
Belus and Ba'al
Modern writers suppose a possible connection between Belus and one or another god who bore the common northwest Semitic title Ba'al.
According to some sources Belus was the son of Poseidon by Libya, he is associated with Babylon and Assyria, and his name is an echo of the Canaanite god Baal (Redfield, 1989, pp. 28 & 30-31), which are linguistically synonymous with Enlil and Marduk, and also in ancient Levantine/Canaanite mythology, a fertility god, whose attributes are lightning, rainstorms and the forces of nature.
Sources
Apollodorus, The Library, 2.1.4
Diodorus Siculus, 1.27.28.
Pausanias, Description of Greece, 4.23.10.
Pseudo-Apollodorus, Bibliotheca
Pseudo-Apollodorus, Bibliotheca 2.1.4.
Hesiod, Ehoiai fr. 137 as cited in Strabo, Geographica 1.2.34
Gantz, p. 208; Pherecydes fr. 21 Fowler 2001, p. 289
Scholia on Apollonius Rhodius, Argonautica 3.1177-87f.
Scholia on Euripides, Phoenician Women 5
Tzetzes, Chiliades 7.19
Antoninus Liberalis. Metamorphoses, 34.
Nonnus. Dionysiaca, 3.287f.
Nonnus. Dionysiaca, 2.686.
"Wikipedia"







