Danaus and the Danaides
GO TO:
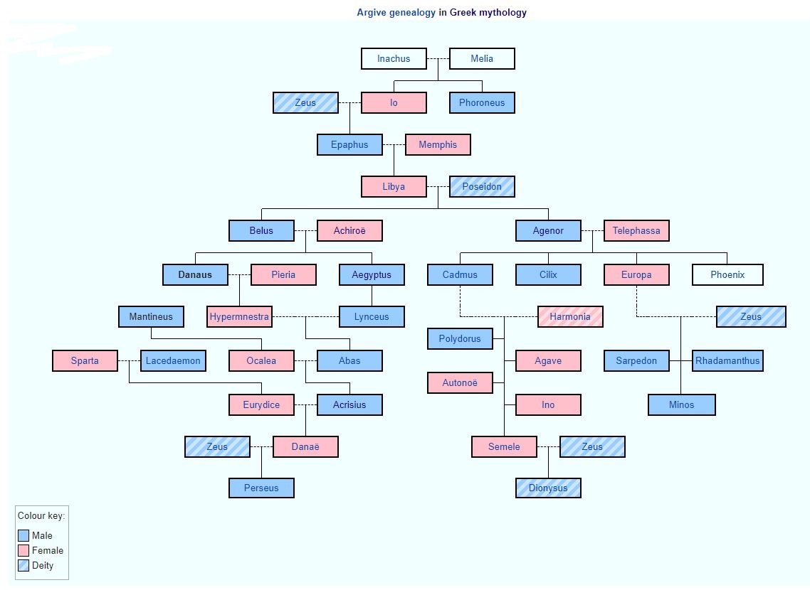
In Greek mythology, Danaus (Ancient Greek: Δαναός) was the king of Libya. His myth is a foundation legend (or re-foundation legend) of Argos, one of the foremost Mycenaean cities of the Peloponnesus.
In Homer's Iliad, "Danaans" ("tribe of Danaus") and "Argives" commonly designate the Greek forces opposed to the Trojans.
Family
Danaus, was the son of King Belus of Egypt and the naiad Achiroe, daughter of the river god Nilus. He was the twin brother of Aegyptus, king of Arabia while Euripides adds two others, Cepheus, king of Ethiopia and Phineus, betrothed of Andromeda.
Danaus had fifty daughters, the Danaides, 12 of whom were born to the naiad Polyxo; six to Pieria; two to Elephantis; four to queen Europe; 10 to the hamadryad nymphs Atlanteia and Phoebe; seven to an Ethiopian woman; three to Memphis; two to Herse and lastly four to Crino.
According to Hippostratus, Danaus had all these progeny begotten by Europa, the daughter of Nilus. In some accounts, Danaus married Melia while Aegyptus consorted with Isaie, these two women were daughters of their uncle Agenor, king of Tyre, and their possible sister, Damno who was described as the daughter of Belus.
MYTHOLOGY
Flight from Aegyptus
After Aegyptus commanded that his fifty sons should marry the Danaides, Danaus elected to flee instead, and to that purpose, he built a ship, the first ship that ever was.
In it, he fled to Argos, to which he was connected by his descent from Io, a priestess of Hera at Argos, who was wooed by Zeus and turned into a heifer and pursued by Hera until she found asylum in Egypt. Argos at the time was ruled by King Pelasgus, the eponym of all autochthonous [indigenous] inhabitants who had lived in Greece since the beginning, also called Gelanor ("he who laughs").
The Danaides asked Pelasgus for protection when they arrived, the event portrayed in The Suppliants by Aeschylus. Protection was granted after a vote by the Argives.
When Pausanias visited Argos in the 2nd century CE, he related the succession of Danaus to the throne, judged by the Argives, who "from the earliest times ... have loved freedom and self-government, and they limited to the utmost the authority of their kings":
"On coming to Argos he claimed the kingdom against Gelanor, the son of Sthenelas. Many plausible arguments were brought forward by both parties, and those of Sthenelas were considered as fair as those of his opponent; so the people, who were sitting in judgment, put off, they say, the decision to the following day.
At dawn a wolf fell upon a herd of oxen that was pasturing before the wall, and attacked and fought with the bull that was the leader of the herd. It occurred to the Argives that Gelanor was like the bull and Danaus like the wolf, for as the wolf will not live with men, so Danaus up to that time had not lived with them.
It was because the wolf overcame the bull that Danaus won the kingdom. Accordingly, believing that Apollo had brought the wolf on the herd, he founded a sanctuary of Apollo Lycius."
The sanctuary of Apollo Lykeios ("wolf-Apollo", but also Apollo of the twilight) was still the most prominent feature of Argos in Pausanias' time: in the sanctuary the tourist might see the throne of Danaus himself, an eternal flame, called the fire of Phoronius.
Murdered bridegrooms
When Aegyptus and his fifty sons arrived to take the Danaides, Danaus gave them, to spare the Argives the pain of a battle. However, he instructed his daughters to kill their husbands on their wedding night.
Forty-nine followed through, and subsequently buried the heads of their bridegrooms in Lerna; but one, Hypermnestra, refused because her husband, Lynceus, honored her wish to remain a virgin.
Danaus was angry with his disobedient daughter and threw her to the Argive courts. Aphrodite intervened and saved her. Lynceus and Hypermnestra then began a dynasty of Argive kings (the Danaid Dynasty).
Some sources relate that Amymone, the "blameless" Danaid, and/or Bryce (Bebryce) also spared their husbands.
Aftermath
Aegyptus, after the death of his sons, escaped to Aroe in Greece and died there. His monument was shown in the temple of Serapis at Patrae.
In some versions, Lynceus later killed Danaus as revenge for the death of his brothers.
The remaining forty-nine Danaides had their grooms chosen by a common mythic competition: A foot-race was held and the order in which the potential Argive grooms finished decided their brides (compare the myth of Atalanta). Two of the grooms were Archander and Architeles, sons of Achaeus: They married Scaea and Automate respectively.
In later accounts, the Danaides were punished in Tartarus by being forced to carry water in a jug to fill a bath without bottom (or with a leak) and thereby wash off their sins, but the bath was never filled because the water was always leaking out.
Danaus in Rhodes
Another account of the travels of Danaus gave him three daughters, Ialysos, Kamiros and Lindos, who were worshipped in the cities that took their names in the island of Rhodes, Ialysos, Kamiros and Lindos (but see also Cercaphus).
According to Rhodian mythographers who informed Diodorus Siculus, Danaus would have stopped and founded a sanctuary to Athena Lindia on the way from Egypt to Greece. Herodotus heard that the temple at Lindos was founded by Danaus' daughters.
Ken Dowden observes that once the idea is dismissed that myth is directly narrating the movements of historical persons, that the loci of Danaian institutions at Lindos in Rhodes as well as at Argos suggests a Mycenaean colony sent to Rhodes from the Argolid, a tradition, in fact, that Strabo reports.
Other feats
Danaus was credited as the inventor of wells and said to have migrated from Egypt about 1485 B.C. into that part of Greece which had been previously known as Argos Dipsion. Notes in Pliny the Elder's, Natural History also added that:
"He [i.e Danaus] may have introduced wells into Greece, but they had, long before his time, been employed in Egypt and in other countries. The term "Dipsion," "thirsting," which it appears had been applied to the district of Argos, may seem to render it probable, that, before the arrival of Danaus, the inhabitants had not adopted any artificial means of supplying themselves with water. But this country, we are told, is naturally well supplied with water." (Pliny. Naturalis Historia, 7.56.3)
THE DANAIDES
In Greek mythology, the Danaïdes (Ancient Greek: Δαναΐδες), also Danaides or Danaids, were the fifty daughters of Danaus.
In the Metamorphoses, Ovid refers to them as the Belides after their grandfather Belus. They were to marry the 50 sons of Danaus' twin brother Aegyptus, a mythical king of Egypt. In the most common version of the myth, all but one of them killed their husbands on their wedding night, and are condemned to spend eternity carrying water in a sieve or perforated device.
In the classical tradition, they came to represent the futility of a repetitive task that can never be completed.
Mythology
Danaus did not want his daughters to go ahead with the marriages and he fled with them in the first boat to Argos, which is located in Greece near the ancient city of Mycenae.
Danaus agreed to the marriage of his daughters only after Aegyptus came to Argos with his fifty sons in order to protect the local population, the Argives, from any battles. The daughters were ordered by their father to kill their husbands on the first night of their weddings and this they all did with the exception of one, Hypermnestra, who spared her husband Lynceus because he respected her desire to remain a virgin.
Danaus was angered that his daughter refused to do as he ordered and took her to the Argives courts. Lynceus killed Danaus as revenge for the death of his brothers and he and Hypermnestra started the Danaid Dynasty of rulers in Argos.
The other 49 daughters remarried by choosing their mates in footraces. Some accounts tell that their punishment in Tartarus was being forced to carry a jug to fill a bathtub (pithos) without a bottom (or with a leak) to wash their sins off. Because the water was always leaking, they would forever try to fill the tub. Probably this myth is connected with a ceremony having to do with the worship of waters, and the Danaïdes were water-nymphs.
The Danaïds and their husbands
Apollodorus
The list in the Bibliotheca preserves not only the names of brides and grooms but also those of their mothers. A lot was cast among the sons of Aegyptus to decide which of the Danaids each should marry except for those daughters born to Memphis who were joined by their namesakes, the sons of Tyria. According to Hippostratus, Danaus had all these progeny begotten by a single woman, Europa, the daughter of Nilus.
Hyginus
Hyginus' list is partially corrupt and some of the names are nearly illegible. Nevertheless, it is evident that this catalogue has almost nothing in common with that of Pseudo-Apollodorus.
Names with (†) symbol means corrupted entries but annotations from various editors were provided to rationalize their possible names.
Ellis
A third list was provided by the English antiquarian, Henry Ellis which was derived from Hyginus. The names of the Danaïdes was complete but with new entries and some alteration in the spellings.
It can be observed that the names Armoaste and Danaes (Danais), was an addition to complete the list while Scea (Scaea) and Autonomes (Automate) which was obviously borrowed from Apollodorus' accounts were also added.
Other Danaïdes
Several minor female characters, mentioned in various accounts unrelated to the main myth of Danaus and the Danaïdes, are also referred to as daughters of Danaus. These include:
Archedice, along with her sister Helice and two others, chosen by lot by the rest, had founded the temple of Lindian Athene where they made offerings on Lindos in Rhodes.
Anaxithea, mother of Olenus by Zeus.
Amphimedusa, mother of Erythras by Poseidon
Astyoche, a nymph who was called the mother of Chrysippus by Pelops.
Eurythoe, one of the possible mothers of Oenomaus by Ares; alternatively, mother of Hippodamia by Oenomaus
Hippodamia, mother of Olenus by Zeus. (Maybe the same as the above Anaxithea)
Isonoe or Isione or Hesione, mother of Orchomenus or Chryses by Zeus.
Kamira
Phaethusa, one of the possible mothers of Myrtilus by Hermes
Phylodameia, mother of Pharis by Hermes
Physadeia, who, like her sister Amymone, gave her name to a freshwater source
Polydora, nymph-mother of Dryops (Oeta) by the river god Spercheus
Side, mythical eponym of a town in Laconia
Sources
Apollodorus, 2.1.5.
Tzetzes, Chiliades, 7.37, lines 370–371, translation by Vasiliki Dogani.
Scholia on Apollonius Rhodius, Argonautica, Notes on Book 3,1689
Gantz, p. 208; Pherecydes fr. 21 Fowler 2000, p. 289 = FGrHist 3 F 21 = Scholia on Apollonius Rhodius, Argonautica 3.1177-87f.
Pliny the Elder, Naturalis Historia, 7. 191, 206
Pausanias. Description of Greece, 2.19.3 - 4
Apollodorus, 2.1.5; Hyginus, Fabulae, 168
Pausanias, Description of Greece, 2. 19. 6; 2. 20. 5
Scholia on Pindar, Pythian Ode 9. 200
Eustathius on Dionysius Periegetes, 805
Pausanias, Description of Greece, 7. 21. 13
Pindar. Pythian ode, 9.117
Pausanias, Description of Greece, 7. 1. 3
Ovid, Metamorphoses, 4. 462; Heroides 14
Servius on Aeneid 10. 497
Diodorus, Library of History 5. 58; Strabo, Geography, 14. 2. 6
Herodotus, 2. 182.
Dowden, The Uses of Greek Mythology 1992:64
Pliny. Naturalis Historia, 7.56.3
Herodotus, 2. 182.
Stephanus of Byzantium, s. v. Olenos
Scholia on Homer, Iliad, 2. 499
Robert Graves. The Greek Myths, section 110 s.v. The Children of Pelops
Scholia on Apollonius Rhodius, Argonautica, 1. 752
Tzetzes on Lycophron, 157
Clement of Alexandria, Recognitions 10.21
Scholia on Apollonius Rhodius, Argonautica 1.230
Pausanias, Description of Greece, 4. 30. 2
Callimachus, Hymn 5 to Athena, 47-48
Antoninus Liberalis, Metamorphoses, 32
Pausanias. Description of Greece, 3.22.11
"Wikipedia"







